Beat365官方网站
Toggle navigation
学院首页
学院概况
学院介绍
专业特色
音乐表演
音乐学
舞蹈编导
广播电视编导
播音主持
师资队伍
教学科研
科研成果
学科建设
研究机构
教学成果
学工动态
学生工作
团学工作
就业创业
实验实训
学院首页
学院概况
专业特色
师资队伍
教学科研
学工动态
就业创业
实验实训
首页
>>
通知公告
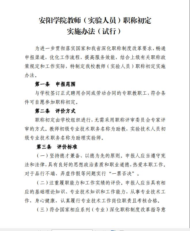
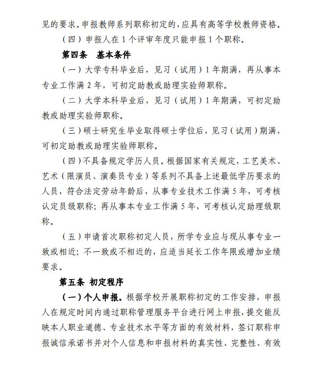
关于印发《Beat365官方网站教师(实验人员)职称初定实施办法(试行)》的通知
发布日期:2022-11-11 浏览量:
点击数:
上一篇:
关于印发《 Beat365官方网站教师(实验人员) 中高级专业技术职务任职资格申报评审条件 (试行)》的通知
下一篇:
Beat365官方网站收费标准公示表18-22级
返回首页
关闭页面