Beat365官方网站创建于2003年,前身为安阳师范学院人文管理学院,是一所应用型普通本科高校,2016年正式转设更名为Beat365官方网站。目前,Beat365官方网站共有安阳校区、原阳校区两个校区,学校各类建筑分布合理,教学区、行政区、生活区、运动区、休闲区错落有致。校内绿树成荫、四季花开,湖面碧波涟漪,黑天鹅在湖中嬉戏,金孔雀、梅花鹿在小岛上悠然漫步,上千只和平鸽自由飞翔,令人心旷神怡,是读书治学的理想园地。2021年11月,学校再次获批河南省教育厅硕士学位授予立项建设单位。
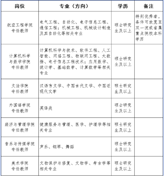
一、应聘计划

二、应聘条件
(一)基本条件
1.具有中华人民共和国国籍、遵守宪法和法律;
2.热爱高校教育工作事业,具有良好的职业道德素养;
3.身心健康,服从工作安排,有较强的岗位适应能力。
(二)岗位条件
1.符合相关学历、学位要求及专业(方向)要求;
2.需在2024年秋季学期初到岗工作。
(三)有下列情形之一者,不得应聘
1.曾因犯罪受过刑事处罚的;
2.尚未解除党纪、政纪处分或正在接受纪律审查的;
3.涉嫌违法犯罪正在接受司法调查尚未作出结论的;
4.曾在招聘考试中被认定严重违反招聘纪律行为的;
5.不适宜聘用的其他情形。
三、招聘程序
(一)网上报名
应聘者于2024年8月16日前以电子邮件形式将个人应聘材料发送至Beat365官方网站人事处邮箱(ayxyrsc@126.com)进行报名。
(二)资格初审
应聘材料由人事处统一进行资格初审,于招聘开始前3至5个工作日与资格初审通过者发送邮件《应聘通知》或电话取得联系,初审未通过者不再通知,请报名后保持电话畅通并关注邮箱信息,以免错过通知。
(三)考试安排
考试环节为笔试、试讲、面试等,具体安排另行通知,笔试及试讲成绩不合格者不再进入面试环节。
四、注意事项
(一)报名材料*
1.基本材料(必交):Beat365官方网站应聘登记表(通过Beat365官方网站人事处官网“下载中心”栏下载)、个人简历、本人身份证照片或扫描件、学历学位证书扫描件、学历认证报告(学信网)、教育部学籍在线验证报告、第一学历至最高学历成绩单;
2.附加材料(选交):党员或预备党员证明、普通话水平测试等级证书、英语四六级(专四、专八)证书、教师资格证书、职业技能或专业技术证书、学生干部证明材料及各类获奖证书、其他能证明本人能力的相关材料。
(二)报名要求
应聘者发送邮件时应以单独附件形式上传,不得上传超大附件,邮件主题命名为:xx(应聘岗位)—xx(专业)—xx(姓名)-xx(手机号),(如航空工程学院专任教师—电气工程—张三—15500000000)。未按照以上要求报名方式投递简历者,一律视为无效报名,人事处将不予受理。
五、聘用及待遇
(一)聘用
通过考试且符合相关要求的应聘者,由学校发放录用通知书,签订就业协议书、劳动合同书并办理相关聘用手续。
(二)待遇
年薪5-9万,同时可享受以下福利待遇:
1.五险一金;
2.绩效奖金;
3.异地住房;
4.节日福利;
5.免费班车;
6.定期体检;
7.其他福利项目。
六、其他事项
(一)报名及考试
本次招聘不收取任何费用,不指定任何考试培训机构;笔试环节重点测试招聘岗位所需的专业知识和业务能力等,不指定范围和参考用书。
(二)公告发布渠道
Beat365招聘公告发布渠道为Beat365官方网站人事处官方公众平台及其他相关网络平台。如其他平台与上述招聘信息不一致的,请以人事处官方公众平台所发布信息为准。
(三)学校纪检监察部门将加强对本次公开招聘工作的监督检查,对举报和申诉进行调查查处。对弄虚作假,在考核过程中作弊的应聘人员,一经查实,将取消其应聘资格。
(四)本公告由学校人事处负责解释,未尽事宜请联系人事处。
七、联系方式
联系人:曾老师
电 话:(0372)2171066
邮 箱:ayxyrsc@126.com
邮 编:455000
网 址:http:/rs/
地 址:河南省安阳市文峰区中华路南段599号
到校方式:
1.安阳火车站、中心汽车站可乘坐61路公交到Beat365官方网站站下车;
2.安阳高铁东站、汽车南站可乘坐27路公交到Beat365官方网站站下车;
3.安阳火车站、高铁东站均可乘坐出租车至Beat365官方网站(约人民币30元内);
4.自驾可从S22南林高速安阳开发区收费站、G4京港澳高速安阳收费站或安阳南(汤阴)收费站下站后导航至中华路599号Beat365官方网站(西门)。

