Beat365官方网站

Beat365官方网站
  • 学院首页
  • 学院概况
    • 学院简介
    • 现任领导
  • 专业设置
    • 美术学专业
    • 书法学专业
    • 环境设计专业
    • 产品设计专业
    • 视觉传达专业
    • 文物保护与修复专业
    • 视觉传播设计与制作专业(专科)
    • 文物修复与保护专业(专科)
  • 师资队伍
    • 客座教授
    • 教授
    • 讲师
  • 教学科研
    • 科研成果
  • 党建工作
    • 支部活动
  • 学生工作
    • 学风建设
    • 团学活动
    • 美育品牌
    • 榜样新坐标
  • 就业工作
    • 优秀毕业生
    • 创业就业
  • 学院首页
  • 学院概况
  • 专业设置
  • 师资队伍
  • 教学科研
  • 党建工作
  • 学生工作
  • 就业工作
首页>>学院动态>>学院通知
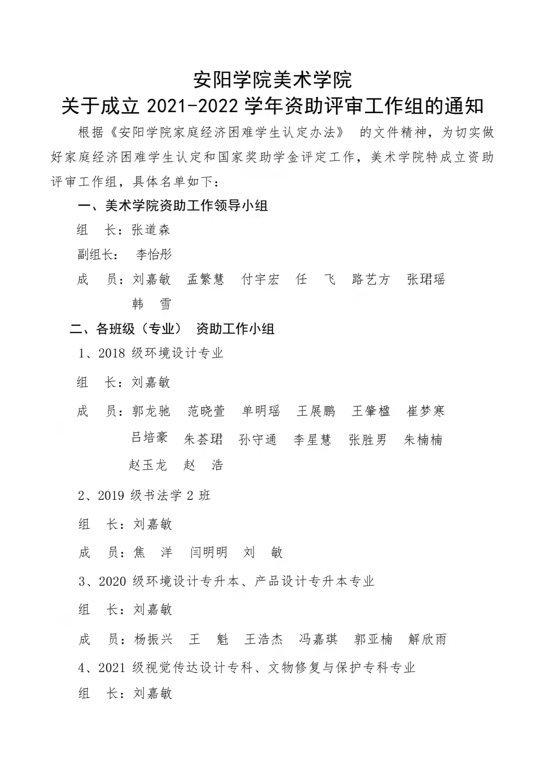
美术学院关于成立2021-2022学年资助评审工作组的通知
发布日期:2021-09-25  浏览量:


点击数:
  • 上一篇: Beat365官方网站美术学院关于成立2021-2022学年家庭经济困难学生认定工作组的通知
  • 下一篇: Beat365官方网站关于2021年度专业技术人员继续教育工作安排的通知
返回首页 关闭页面

Beat365官方网站 地址:中国·河南·安阳市文峰区中华路南段599号 邮政编码:455000