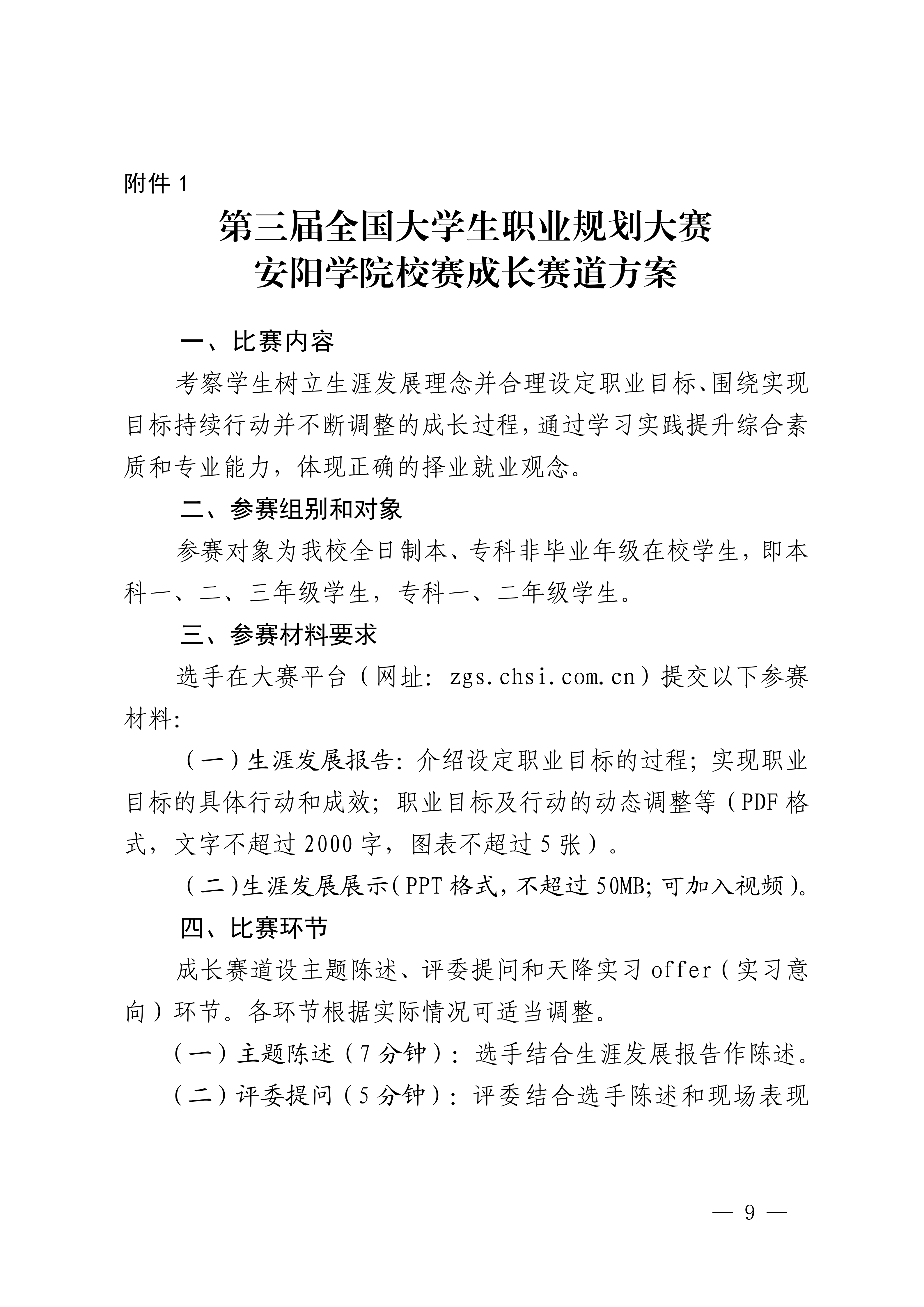
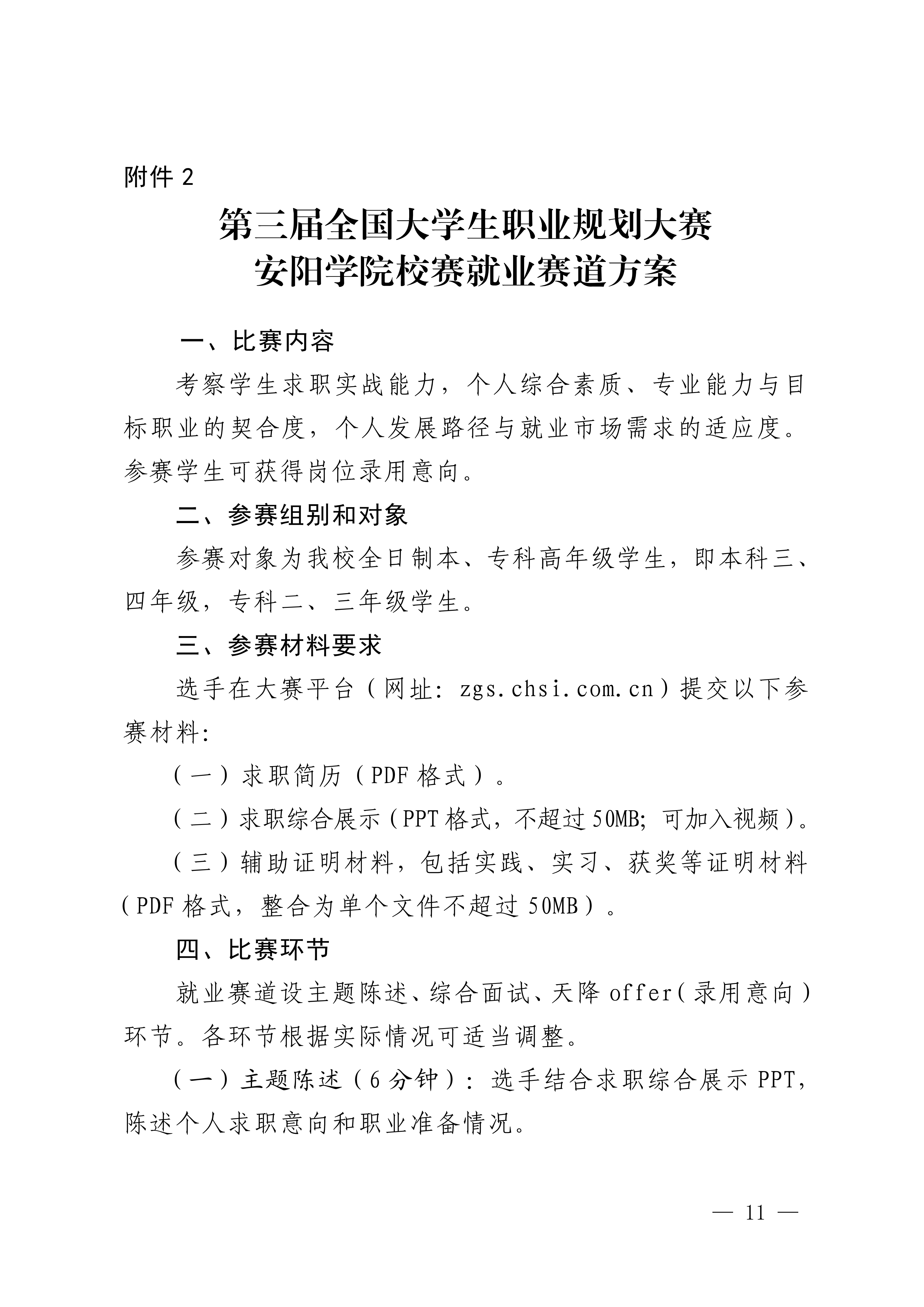
Beat365官方网站
Beat365官方网站-创业学院
Beat365官方网站-创业学院
首 页
|
学院概况
学院简介
创业教育
创业之星
创业基地
联系我们
联系方式
通知公告
Beat365官方网站关于举办第三届全国大学生职业规划大赛校赛的通知
2025-11-18 09:02:54
来源: